News Information
News Center
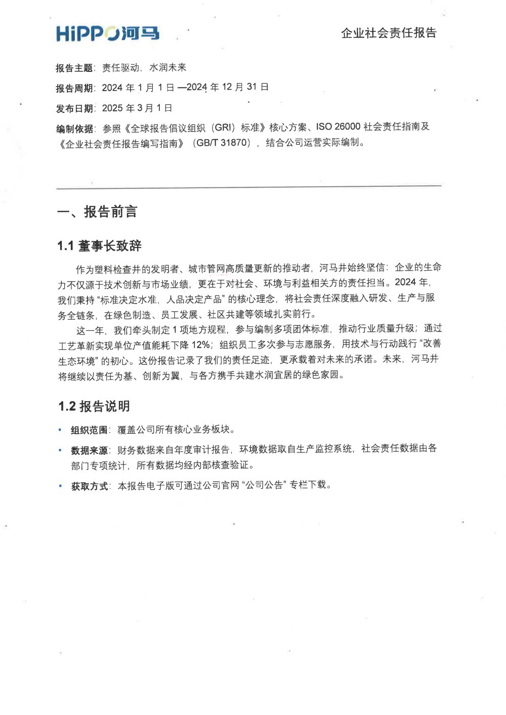
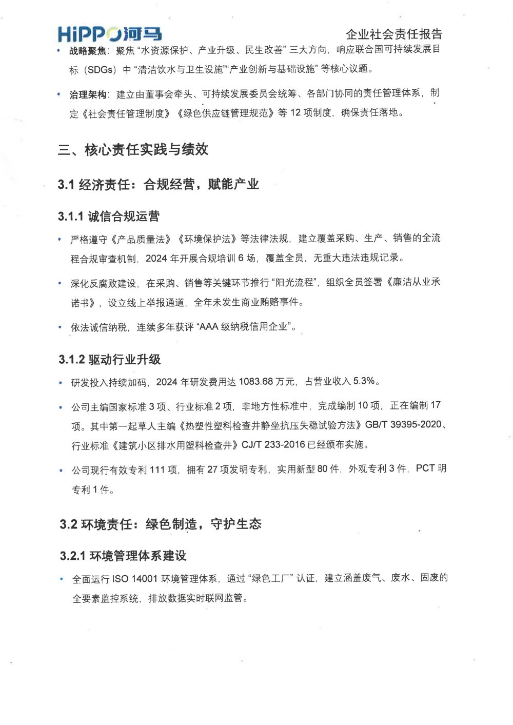
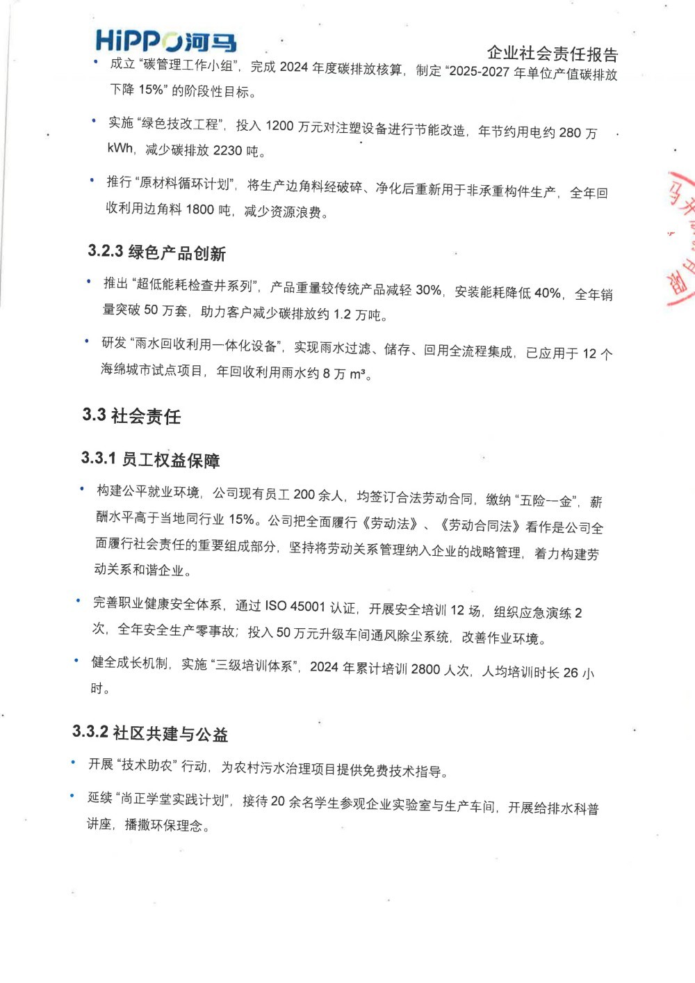
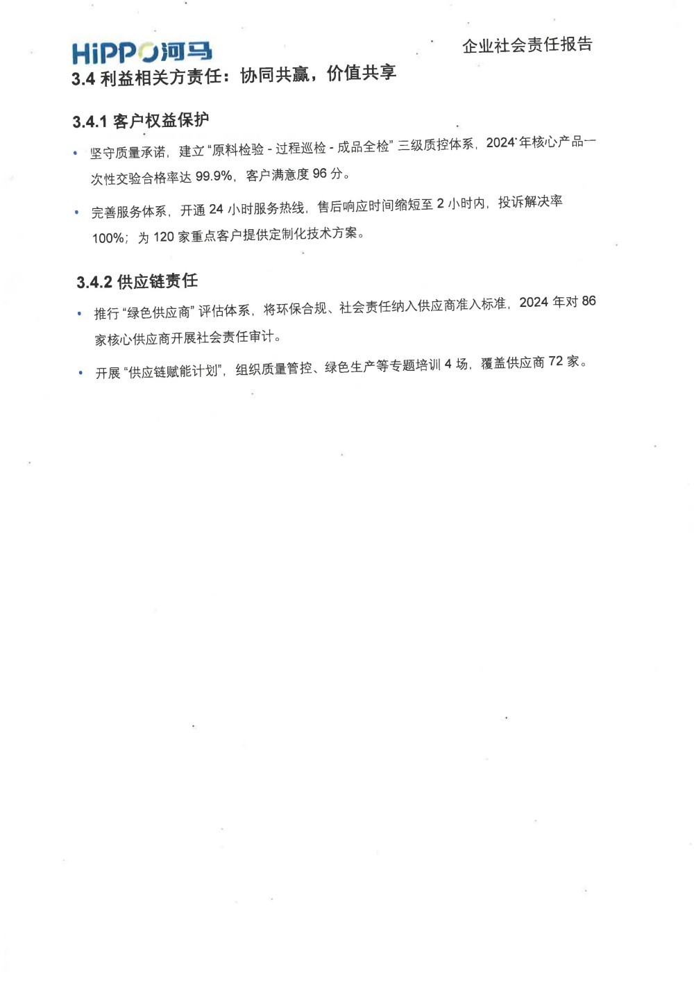
Jiangsu Hippo Well Co., Ltd. Corporate Social Responsibility Report (2024)
Release time:
2025-03-01
Jiangsu Hippo Well Co., Ltd. Corporate Social Responsibility Report (2024)







Related News
National Advisory Hotline
400-118-1685
Address: No.28, Nanhu West Road, Wujin High-tech Industrial Development Zone, Changzhou City, Jiangsu Province
Mailbox: hello@hippos.cn
Website:www.hippos.cn
Copyright©2023 All Rights Reserved of Jiangsu Hippo Well Co., Ltd.